GIỚI THIỆU
Giới thiệu chung
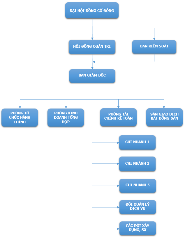
Sơ đồ tổ chức
Lĩnh vực hoạt động
Thông báo từ nhiệm chức vụ Giám đốc Điều hành của ông Lê Hà Phương
Thông báo hoãn cuộc họp ĐHĐCĐ thương niên năm 2023 lần 2
Báo cáo kết quả giao dịch cổ phiếu của Người nội bộ
Lập danh sách cổ đông có quyền tham dự họp ĐHĐCĐ thường niên 2023
- Xây dựng các công trình dân dụng và công nghiệp;

- Xây dựng các công trình thuỷ điện, thuỷ lợi, xây dựng cơ sở hạ tầng;

- Đầu tư phát triển nhà, dịch vụ và cho thuê nhà;

- Kinh doanh bất động sản;

- Đầu tư và kinh doanh dịch vụ du lịch sinh thái;

- Tư vấn, thiết kế, chuyển giao công nghệ thiết bị phòng sạch, thiết bị khoa học kỹ thuật, xử lý môi trường, không khí, nước, rác thải và các lĩnh vực liên quan đến môi trường (không bao gồm thiết kế công trình);

- Kinh doanh các loại vật tư, vật phẩm, thiết bị y tế, hoá chất phục vụ lĩnh vực y tế (trừ hoá chất Nhà nước cấm);

- Xuất nhập khẩu hàng hoá Công ty kinh doanh;

- Kinh doanh vật liệu xây dựng;

- Xây dựng các công trình giao thông;

- Xây dựng đường dây và trạm biến áp;

- Nhận uỷ thác đầu tư./.

 
 
 
 
   
GIỚI THIỆU >> Sơ đồ tổ chức

CÔNG TY CỔ PHẦN SÔNG ĐÀ 1.01
Địa chỉ: Tầng 4 Tòa nhà CT1 Văn Khê - KĐT Văn Khê, P.La Khê, Q.Hà Đông, TP.Hà Nội
Điện thoại: 042 2253 501; Fax: 042 2253 504; Email:ctcpsongda101@yahoo.com
Designed by: baominhweb.com